+41 21 691 01 21 info@hdynamics.ch

ENGINEERING & SERVICES

  HYDROELECTRIC TRANSIENT ANALYSIS

  WATER HAMMER CALCULATION

TRANSIENT ANALYSIS

  • Hydraulic and electric transient analysis
  • Hydraulic layout design and optimisation for PSPP and HPP
  • Surge tank design and optimisation
  • Penstock protection valve transients
  • Air-valve sizing
  • Hydraulic short-circuit operation

STABILITY/
RESONANCE ANALYSIS

  • Resonance risk assessment according to IEC 62882:
    part load and full load surge risk, rotor stator interactions (RSI) induced resonance, Von Karman vortex shedding induced resonance (valves, GV, SV)
  • Penstock resonance risk assessment
  • Follow-up of hydraulic machine reduced scale mode tests and transposition of pressure fluctuations from model to prototype according to IEC 62882 and resonance risk assessment
  • Hydraulic system dynamics and pressure fluctuations troubleshooting

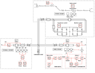
  SYSTEM STABILITY ANALYSIS

  ANCILLARY SERVICES & GRID CODE COMPLIANCE

  CONTROL SYSTEM OPTIMISATION

POWER NETWORK STABILITY ANALYSIS

  • Isolated operation
  • Islanded network
  • Interconnected grid

OPTIMISATION

  • Control/command strategy
  • Control/command parameters
  • Emergency procedures
  • Annual production

ANCILLARY SERVICES ASSESSMENT

  • Primary (FCR) and secondary (aFRR) control capabilities assessment
  • Evaluation of penstock fatigue risk
  • Variable speed unit contribution to grid stability
  • Power System Stabilizer (PSS) optimisation

GRID CODE COMPLIANCE

  • Short circuits
  • Low voltage ride through (LVRT)
  • Ramping rates optimisation
  • Primary and secondary control for voltage and frequency control

  CFD & COMPLEX FLOW SIMULATION

2D/3D STEADY/UNSTEADY CFD (ANSYS-CFX®)

  • Surge tank diaphragm optimisation
  • Bifurcations flow stability
  • Hydraulic short-circuit operation
  • Von Karman vortices
  • Part/Full load operation
  • Valve torque and discharge characteristics
  • Air-valve discharge characteristics

  RENOV-HYDRO

Quantify the true potential of hydropower considering:

  • Concession ends
  • Technology limits
  • Environment conditions
  • Costs

Develop a decision making assistant for hydropower project potential renovation and optimization by considering:

  • Hydraulic structures
  • Hydraulic turbines
  • Electrical systems
  • Services to the grid (Ancillary services)

Methodology

  1. Selection of the options
  2. Hydraulic performance table
  3. Simulation of 1 year
  4. Ancillary services